Discover all the highlights!
For efficient day-to-day work
A robust tool that has grown with the experience of its users, with a modern user interface and a wealth of editing functions. The documents created comply with current electrical industry standards.

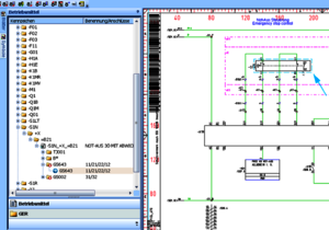
Documentation and structure
RUPLAN recreates the structure of a plant from the contents of the relevant documents. The result serves as an overview and navigation tool in a similar way to File Explorer.

Integration
RUPLAN is open for data sharing with other systems. Bills of material and documents can be transferred to ERP systems, most notably those of SAP. Assignments of signals to inputs and outputs of PLCs are sent to their project planning tools. And SmartPDF creates a compact, navigable document for the entire project that you present to your client.

Open to the future
RUPLAN has a particularly successful track record in the documentation of power transmission and distribution plants. The trend toward model-based engineering is taking hold here too, further precipitated by the heightened demands resulting from the energy transition. AUCOTEC helped to first trigger and then shape this trend with Engineering Base. And a number of customers have already demonstrated that the transition from RUPLAN to Engineering Base works successfully with largely automated transfer of existing data.





