Analysen brauchen Daten
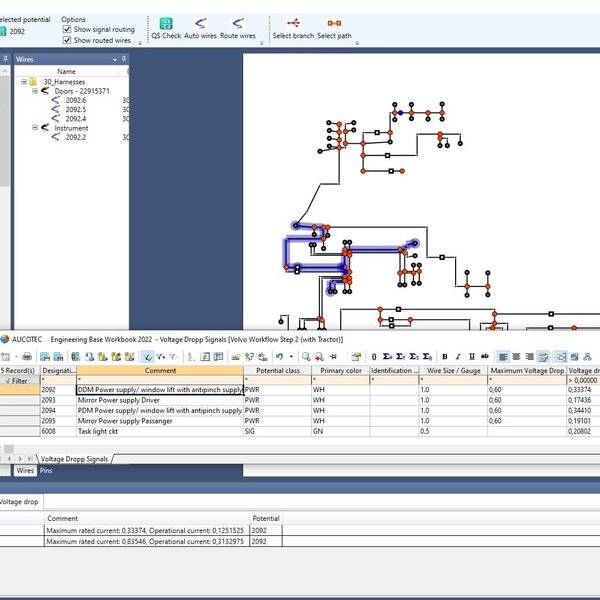
Voraussetzung dafür ist EBs zentrales Datenmodell des Bordnetzes, das von der ersten Komponenten- und Signaldefinition über die Fahrzeugkonfiguration bis zu den Fertigungsinformationen durchgängig wächst und alle relevanten Daten stets durchgängig zusammenhält. Nur dank dieser Datenbasis sind – anders als mit rein grafischer Bordnetzdokumentationen – Analysen und Berechnungen verschiedener Szenarien etwa zu Gewichts- und Platzierungs-Optimierungen möglich. So lässt sich zum Beispiel die Trennstellenauswahl für die Verdrahtung per Simulation optimieren oder prüfen, welche Auswirkungen die Umplatzierung eines Steuergerätes im Fahrzeug auf das Bordnetz hat.

Arne Peters
Public Relations
presse(at)aucotec.com
Pläne wie von selbst
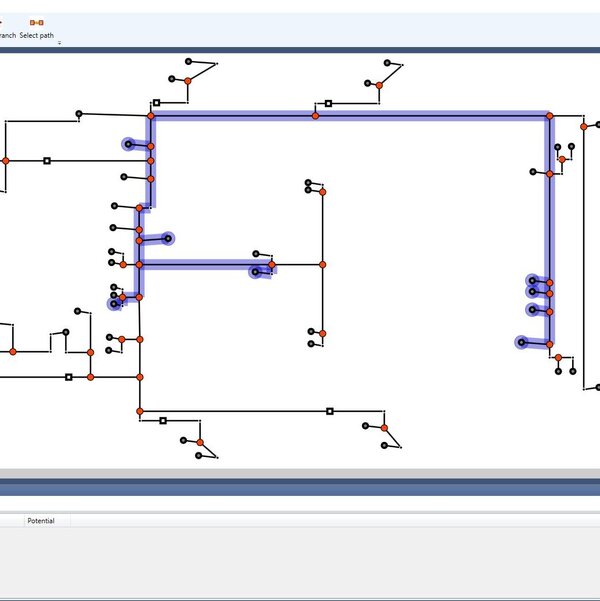
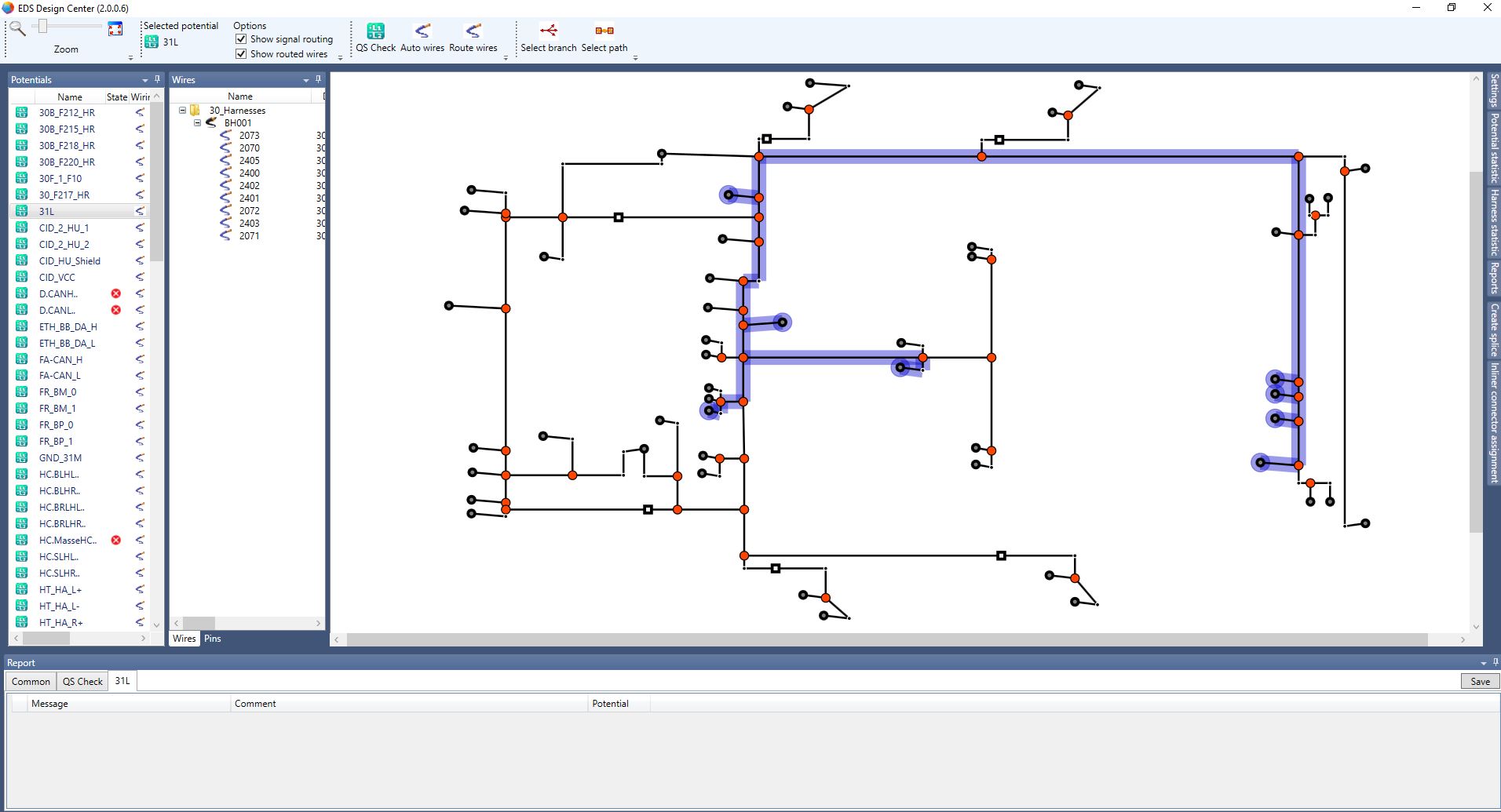
Das Ganze geschieht regelbasiert, wobei neben einigen Grundregeln, die EB bereits vorgibt, jedes Unternehmen eigene Regeln definieren kann. Sind sie in EB festgelegt, unterstützt das Design Center die Bordnetz-Experten noch mit weiteren Fähigkeiten: Da es alle erarbeiteten Komponenten, Signale, Verbindungen und die ins 2D-Design umgesetzten 3D-Daten samt ihren Zusammenhängen im EDS kennt, wählt es automatisch den stets passenden Draht zum Verlegen aus. Und für das final ausgewählte EDS-Szenario generiert das Design Center nach wenigen Klicks die Folgedokumente. Schaltpläne und die 2D-Harnesszeichnung entstehen wie von selbst – mit geprüften Komponenten, optimierter Platzierung und korrekter, kostenoptimierter Verdrahtung.
Wartezeiten und Missverständnisse sind passé
Wer mit herkömmlichen, zeichnungsorientierten Tools arbeitet, muss in der Regel zunächst die E-Komponenten und Stecker definieren, dann die Schaltpläne zeichnen und schließlich die Verdrahtung festlegen. Das kostet bei der Vielzahl an Plänen enorm viel Zeit – auch wegen der unvermeidlichen Nachfragen und Änderungen der diversen am EDS-Entwicklungsprozess beteiligten Fachleute. Mit EB dagegen sind Wartezeiten, Abstimmungen und Missverständnisse Vergangenheit, denn alle arbeiten auf demselben Modell und detaillieren es mit ihrem Spezialwissen. Dabei sieht jede und jeder unmittelbar, was die anderen entwickelt haben. So „kennt“ das EDS Design Center sämtliche Bordnetzaspekte und -Zusammenhänge und schafft damit erst die Möglichkeit zu Analysen und automatisch erzeugbaren Plänen.
„Hidden Herzstück“
„Das Bordnetz ist als Herzstück jedes Fahrzeugs ein ‚hidden Champion‘. Es gewinnt, dank steigender Anforderungen an funktionale Sicherheit, Fahrzeug-Ausstattung und durch die Entwicklung in Richtung autonomes Fahren, seit Jahren an Komplexität und Bedeutung, doch beim Kaufentscheid für ein Fahrzeug spielt es quasi keine Rolle“, sagt der für Aucotecs Mobility-Bereich verantwortliche Produktmanager Georg Hiebl und betont: „Eine konsequente Digitalisierung darf jedoch nicht vor der EDS-Planung Halt machen. Das behindert die Gesamtfahrzeugentwicklung und -qualität enorm.“ Wie EBs datenzentrisches Konzept die Digitalisierung der Bordnetzentwicklung voranbringt, können sich IZB-Besucherinnen und Besucher an einer Vielzahl von Beispielen am Aucotec-Stand zeigen lassen.
Aucotec auf der IZB 2022: Halle 2, Stand 304
Downloads






